產品分類
山東合運電氣有限公司
手機:15588886921(同微信)
官網:www.jraydxq.cn
郵箱:2466458158@qq.com
相移全橋轉換器
時間:2022-11-25 人氣: 來源:山東合運電氣有限公司
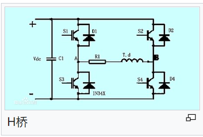
相移全橋轉換器(phase-shifted full-bridge converter)是一種全橋轉換的直流-直流轉換器,其訊號之間會設定相位差,相移全橋轉換器效率比傳統全橋轉換器佳,是高功率直流轉換的理想拓撲
其硬件架構和一般的全橋轉換器相同,包括產生交流電的H橋電路,輸出到變壓器的一次側,二次側再透過整流器轉換為直流電壓。
全橋轉換器的四個開關會分為二組開關,一組閉合時另一組斷路,二組導通。相移全橋轉換器的二臂訊號有相位差,其中一臂是領先開關,另一臂是落后開關,利用此方式達到軟切換(soft-switching)的效果。

關于相移全橋轉換器,小編為大家就分享這些。歡迎聯系我們合運電氣有限公司,以獲取更多相關知識。
上一篇:絕緣柵雙極晶體管



魯公網安備 37010502001687號